贝舒地尔机制独特,疗效卓越,获《CSCO造血干细胞移植治疗血液系统疾病指南》I级推荐,领航cGVHD二线治疗新格局

血液时讯 发表时间:2025/5/8 15:08:04

慢性移植物抗宿主病(cGVHD)是一种免疫介导的疾病,症状出现无时间限制,cGVHD的诊断通常最早在移植后2个月,最晚移植后7年1。cGVHD可累皮肤、眼、口腔、消化道、肺、肝等多个系统器官且进展迅速2-3。全球首个高选择性ROCK 2靶向抑制剂贝舒地尔因其独特的作用机制4-6,卓越的疗效和良好的安全性而被广泛用于cGVHD的治疗。贝舒地尔于2023年08月01日在我国获批上市,同年11月28日被纳入《国家基本医疗保险、工伤保险和生育保险药品目录(2024年)》7,提升了治疗的可及性。2025年4月18日,《CSCO造血干细胞移植治疗血液系统疾病指南》重磅更新8,贝舒地尔在cGVHD二线治疗中的核心地位获得进一步确认。本文梳理了本次指南更新的建议和贝舒地尔的关键研究结果,以飨读者。

 

贝舒地尔纳入2025 CSCO指南Ⅰ级推荐,领航二线治疗新格局


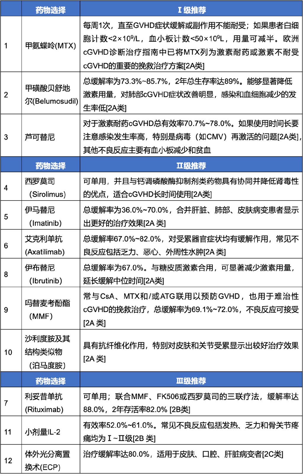
2025《CSCO造血干细胞移植治疗血液系统疾病指南》基于循证医学证据、兼顾诊疗产品的可及性、吸收精准医学新进展,把cGVHD二线药物分为Ⅰ级推荐、Ⅱ级推荐和Ⅲ级推荐,为临床治疗提供了依据和指导。针对cGVHD的二线治疗,甲磺酸贝舒地尔获cGVHD二线治疗I级推荐,2A类证据8。贝舒地尔获得指南的高度认可与其独特的作用机制,卓越的疗效和良好的安全性密切相关。


表1. 《CSCO 造血干细胞移植治疗血液系统疾病指南(2025版) 》对于cGVHD的二线治疗推荐


双重作用, 机制独特—贝舒地尔抗炎恢复免疫稳态,抑制/逆转纤维化


贝舒地尔作为一种高选择性ROCK 2抑制剂,通过精准调控ROCK 2信号通路,可同时在cGVHD的炎症阶段纤维化阶段发挥作用,具有抗炎和抗纤维化双重作用。贝舒地尔调控STAT3依赖的促炎因子(如IL-17、IL-21)分泌,同时通过调控STAT5恢复Treg细胞功能,重建免疫稳态。此外,贝舒地尔对纤维化进程的影响包括直接和间接作用:一方面,贝舒地尔通过作用于cGVHD炎症阶段,减少纤维化的进一步形成;另一方面,贝舒地尔直接作用于成纤维细胞中的ROCK 2靶点,阻断成纤维细胞分化成肌成纤维细胞,并诱导已存在的肌成纤维细胞凋亡,同时减少胶原蛋白的沉积,发挥直接地抗纤维化作用(图1)9-10。贝舒地尔的出现改变了cGVHD的治疗理念,从单纯的抗炎升级到抗炎+逆转纤维化,为患者带来了新希望。

图1. 贝舒地尔治疗cGVHD的作用机制

 

疗效卓越,安全性良好—贝舒地尔为cGVHD患者保驾护航

 

疗效卓越:高效缓解,改善症状和患者生存

 

在诸多注册研究中,贝舒地尔展现了令人欣喜的疗效。ROCKstar研究11是一项随机、开放标签、国际多中心关键性II期研究(n=132),纳入了接受2-5线既往系统性治疗后出现持续活动性cGVHD表现的患者,98%患者为中重度,伴有多器官受累和纤维化表现,中位随访14个月。贝舒地尔中国II期研究(n=20)12的重度患者占比高达66.7%,中位随访12.9个月。日本III期研究(n=21)13,纳入既往系统治疗≤3线中重度cGVHD患者,中位随访9.9个月。三项研究中评估了贝舒地尔在cGVHD患者中的安全性、耐受性和有效性,主要结果如下:
 

图2. 三项注册研究的ORR

 

图3. ROCKstar和中国II期研究各器官的ORR

 

图4. 三项注册研究LSS症状评分改善

图5. 三项注册研究的OS和FFS

图6. ROCKstar 3年随访研究:免疫抑制剂停用情况

从以上三项注册研究可知,贝舒地尔治疗cGVHD缓解率高,改善症状和患者的生存。cGVHD患者停用所有免疫抑制剂,标志着疾病控制良好,是治疗的阶段性胜利。
 

安全性良好:贝舒地尔治疗cGVHD,感染和血细胞减少的发生率低

贝舒地尔对感染和血象的影响小。研究显示,贝舒地尔治疗的患者≥3级肺炎发生率为8%,≥3级贫血发生率为3%,中性粒细胞减少症发生率为2%,血小板减少症发生率为2%,仅0.8%发生CMV再激活,且与贝舒地尔治疗无关11。2024年欧洲血液与骨髓移植学会(EBMT)指南强调存在感染或血细胞减少风险的患者可通过贝舒地尔治疗获益,其低毒性使其成为一个具有吸引力的选择14。因此,2025《CSCO造血干细胞移植治疗血液系统疾病指南》根据目前循证学依据指出,贝舒地尔感染和血细胞减少的发生率低。
 

图7. 血液学不良事件和感染事件分析

总 结

贝舒地尔作为国内外首个获批上市的高选择性ROCK 2抑制剂,改变了cGVHD治疗理念。不仅为患者带来了更高效、更安全的治疗选择,也为医生提供了优化cGVHD长期管理的全新策略。2025《CSCO造血干细胞移植治疗血液系统疾病指南》的更新,为临床医生治疗cGVHD提供参考,增强管理cGVHD的信心,惠及更多患者。未来,期待通过更多临床实践,进一步优化该药物的应用策略,提升其在cGVHD治疗中的临床价值,让我们共同见证,中国cGVHD治疗迈向新时代的坚实步伐!

大咖点评

王筱淇专家点评:cGVHD是造血干细胞移植后的主要慢性并发症,临床表现复杂,累及多器官,严重影响生活质量。一线治疗以糖皮质激素为主,但部分患者存在耐药或不能耐受,需进入二线治疗。


2025年CSCO指南推荐贝舒地尔作为二线治疗选择之一,适用于激素无效或不耐受患者。其通过靶向调控炎症和纤维化通路,具有明确机制、良好疗效及较低毒性,尤其在口腔、眼部、肺部等受累患者中疗效突出。


本土研究数据支持贝舒地尔在中国人群中的有效性和安全性,提升了临床可及性。作为新型靶向药物,贝舒地尔有望优化cGVHD管理,推动治疗从控制疾病向改善生存与生活质量并重的方向发展。

张曦教授点评:慢性移植物抗宿主病(cGVHD)是异基因造血干细胞移植(allo-HSCT)后最具挑战性的并发症之一,既影响患者的长期生存,也严重损害生活质量。由于其发病机制复杂、临床表现多样,治疗策略历经演进,尤其是在一线糖皮质激素治疗应答不佳的患者中,迫切需要机制新颖、疗效确切、安全性高的创新药物。


2025《CSCO造血干细胞移植治疗血液系统疾病指南》中,一线治疗以糖皮质激素(泼尼松)为核心,强调缓慢减量(1~3年)以控制GVHD;对于激素耐药或不耐受患者,二线推荐多种靶向药物,其中贝舒地尔因其有效性和安全性受到关注。


贝舒地尔凭借其创新机制、卓越的疗效和良好的安全性破解传统药物面临的治疗困境,推动临床实践从“经验性用药”向“机制驱动治疗”转变。指南特别关注中国患者的临床数据,而贝舒地尔中国本土研究证实其疗效与安全性与国际数据一致,为国内患者提供了循证支持。贝舒地尔以机制创新为基石,以临床需求为导向,满足了当前“抗炎+抗纤维化”的治疗目标。未来,随着更多前瞻性研究与真实世界数据积累,贝舒地尔有望在更早线、联合治疗等场景中发挥更大潜力,助力更多cGVHD患者实现更长生存与更好生活质量的双重目标。


cGVHD患者需要长期随访和规范管理,CSCO 2025指南提倡多学科协作和定期随访,不仅关注疾病控制,更重视患者生活质量的改善。这些更新填补了既往治疗方案的不足,为临床医生提供了更系统、更灵活的治疗框架,也为cGVHD治疗提供了兼具科学性实用性的路径,对改善患者预后具有重要指导意义。

 

专家简介

王筱淇 副主任医师

陆军军医大学新桥医院血液病医学中心科研助理

医学博士、副主任医师、硕士生导师

陆军军医大学“红医苗圃”培养对象

从事造血干细胞移植及并发症的基础与转化研究,在J Clin Invest.、J Hematol Oncol.、Haematologica、Leukemia、Acta Biomater.、Cancer Letters、Chin Med J (Engl). 等杂志发表学术论文20篇。

主持国家自然科学基金、省部级及校级课题3项,执笔行业指南2部,参编3项,主要完成人获重庆市科技进步一等奖(2024年),获国防科技三等功、“四有”优秀文职人员,获“三级表彰”一项。
 

张曦 教授

陆军军医大学第二附属医院血液病医学中心主任

中国人民解放军血液病中心(军队临床重点专科)主任
主任医师、教授,博士(后)导师、长江学者特聘教授

主要从事“造血干细胞移植”的临床与基础研究,主持国家干细胞重点研发专项、国家自然科学基金重点类项目、军队课题重点项目、重庆市冲刺项目、重大课题等52项;在JCO、JHO、JAMA Oncology、Blood、Lancet Haematology、JCI、Leukemia等杂志发表SCI论文152篇,主编专著3部,副主编3部;执笔行业指南12项,参编50项;第一完成人获国家科技进步二等奖1项、中华医学科技一等奖1项、重庆市科技进步一等奖3项、二等奖1项、军队医疗/科技成果二等奖3项、中国抗癌协会科技奖三等奖1项、重庆市高等院校优秀教育科研成果三等奖1项,获批国家发明专利68项。

目前担任中华医学会血液学分会副主任委员、中国医师协会血液科医师分会常务委员、中国抗癌协会血液肿瘤专委会副主任委员、中国血液病专科联盟副理事长、中国病理生理学会实验血液学专委会常务委员、Blood & Genomics杂志主编;BMT中文版副主编;The Lancet, JHO, Nat Cell Biol, Leukemia, The Lancet Haematology, Science Bulletin, CMJ, 中华血液学杂志等杂志编委和审稿专家。

 

参考文献:

1. Flowers MED, Martin PJ. Blood.2015;125(4):606-615.

2. Fiuza-Luces C, et,al. Bone Marrow Transplant.2016;51(1):13-26.

3. Lee SJ, et al. Biol Blood Marrow Transplant.2018;24(3):555-562.

4. Hill GR, et al. Annu Rev Immunol.2021; 39:19-49.

5. Robert Zeiser, Stephanie J. Lee. Blood.2022 Mar 17;139(11):1642-1645.  

6. Daniele Mannina, Nicolaus Kröger.Drugs.2019;79:1499-1509.

7. https://www.nhsa.gov.cn/module/download/downfile.jsp?classid=0&filename=de66e92b7edd4056ac41c0c4d3c011f3.pdf

8. 中国临床肿瘤学会(CSCO). 造血干细胞移植治疗血液系统疾病指南(2025版).

9. Zanin-Zhorov A, et al. Clin Immunol.2021 Sep; 230:108823.

10. Zanin-Zhorov A, et al. Proc Natl Acad Sci U S A.2014 Nov 25;111(47):16814-9.

11. Cutler C, et al. Blood.2021;138(22):2278-2289.

12. Wang Y, et al. BMC Med.2024;22(1):142.

13. Inamoto Y, et al.Am J Hematol.2024 Oct;99(10):1917-1926.

14. Penack O, et al. Lancet Haematol.2024;11(2):e147-e159. 


免责声明:该信息仅作医学和科研参考,赛诺菲不建议以任何与您所在国家所批准的处方信息不符的方式使用本产品。本材料仅供医疗卫生专业人士使用。
MAT-CN-2508000;V1.0;批准日期:2025年4月

版面编辑:张冉   责任编辑:崔沙沙
本内容仅供医学专业人士参考
相关搜索:  干细胞移植

发表评论

提交评论
  • 相关推荐
  • 学术领域